
服务内容:
|
转让方代理 |
|||
|
常规服务 |
增值服务 |
||
|
1 |
提供有关法律、法规、政策及产权交易的专业咨询服务 |
1 |
参与企业改制方案、产权转让、增值扩股方案的制订 |
|
2 |
辅导填写《挂牌申请书》 |
2 |
协助转让方起草内部决策、上报材料等产权交易所需要的文件 |
|
3 |
向中心递交相关产权交易材料和转达中心的函件、通知等 |
3 |
寻找、推荐受让方,并参与相关谈判 |
|
4 |
协助转让方参加竞价 |
4 |
协调转让方与竞价机构间有关竞价事项的工作 |
|
5 |
协助转让方办理价款结算 |
5 |
协助甲方择优选择产权交易竞价机构,促进标的增值 |
|
/ |
6 |
协助甲方办理项目后期产权交割、权证变更等手续 |
|
|
其他增值服务: |
|||
|
1.开展审计服务;2.开展资产评估服务。 |
|||
|
受让方代理 |
|||
|
常规服务 |
增值服务 |
||
|
1 |
提供有关法律、法规、政策及产权交易的专业咨询服务 |
1 |
根据标的企业情况做投资分析 |
|
2 |
辅导填写《产权受让申请书》、《投资意向申请书》 |
2 |
协助受让方制订项目竞价文件 |
|
3 |
协助甲方起草产权受让的必要文件 |
3 |
协助甲方办理产权交割、权证变更等手续 |
|
4 |
向中心递交相关产权交易材料和转达中心的函件、通知等 |
其他增值服务: 审计服务 |
|
|
5 |
协助意向受让方参加竞价 |
||
|
6 |
协助受让方办理价款结算 |
||
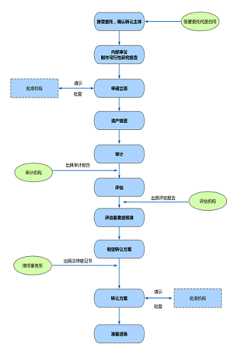
转让方进场前工作流程图:

转让方挂牌流程图:

受让方摘牌流程图:

上一篇:企业国有资产交易服务收费标准
下一篇:关于公开选择评估机构的公告
